应用范围
适用于冰箱、空调等压缩机的启动,开关电源PSC马达,变频器、变频空调主控板、微电机控制器等方面。
特点
本产品具有耐电压高、耐大电流冲击、功耗低、无触点等。
应用实例
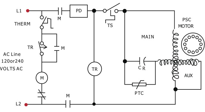
在单相交流马达的启动线路中,与辅助线圈串联的PTC启动器、可在马达启动瞬间增大扭矩,启动后很快高阻断开,运转电容正常工作,从而保护线圈免收损坏。例如用于电冰箱、饮水机、制冰机的压缩机启动,提供启动时所需的转矩。见下图。

在定频空调启动中,因压缩机有一个较大的转动力矩,当电流达不到足够大时,压缩机容易堵转,不易启动,为此增加一个启动线圈并串接一个具有启动功能的PTC热敏电阻器,当压缩机启动时,电路首先通过启动电路提供一个较大匹配的启动电流,克服了转动力矩使压缩机正常转动运行。此时,PTC热敏电阻器所在的启动电路因PTC热敏电阻器电阻值的阶跃型增大,类似“切断”电源,正常运行电流将通过运行线圈电路正常工作运行。这时PTC热敏电阻器始终承受一个使用电压、直到关机时才能消除。见下图。

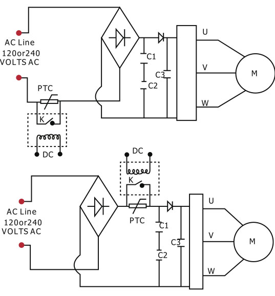
变频空调启动电路中,一般采用两种方式串接PTC热敏电阻器,一种是将PTC热敏电阻器串接在整流电路输入端,PTC热敏电阻器承受的是交流电路要求。另一种是将PTC热敏电阻器串接在整流电路的输出端,PTC热敏电阻器承受的是直流电路要求。不管哪种串接法都需要PTC热敏电阻器在很短的时间内提供一个足够给后面电容器充满电量的时间。当完成变频启动后,PTC热敏电阻器将被继电器短接,直到停机后,下次开启时,PTC热敏电阻器再进行工作。见下图。



